Olaprixa Industrial Olaprixa Industrial

Integrated Wastewater Treatment Solution for Industrial and Municipal Sewage Projects

Still deciding? Get samples of $ !
Order Sample

Product Description

Product Overview
Model NO.
HELLA-IUWS-1000
Type
A/A/O
Method
Biological Treatment
Usage
Industrial, Home, Agriculture, Hospital
Installation
Upgound/Underground
Material
Carbon Steel/Stainless Steel
Operation
Automatic
Specification
1-10000m³/day
Packaging & Delivery
Package Size
1200.00cm * 210.00cm * 230.00cm
Gross Weight
10000.000kg
Lead Time
7 days (1 - 1 Pieces); To be negotiated (> 1 Pieces)
Wastewater Treatment Solution
One-stop sewage and wastewater treatment project solutions.

From design to operation, we help you achieve emission or recycling standards without worry. Leveraging our core brands, we provide a comprehensive value chain advantage in water treatment, from purification to efficient distribution.

Video Cover
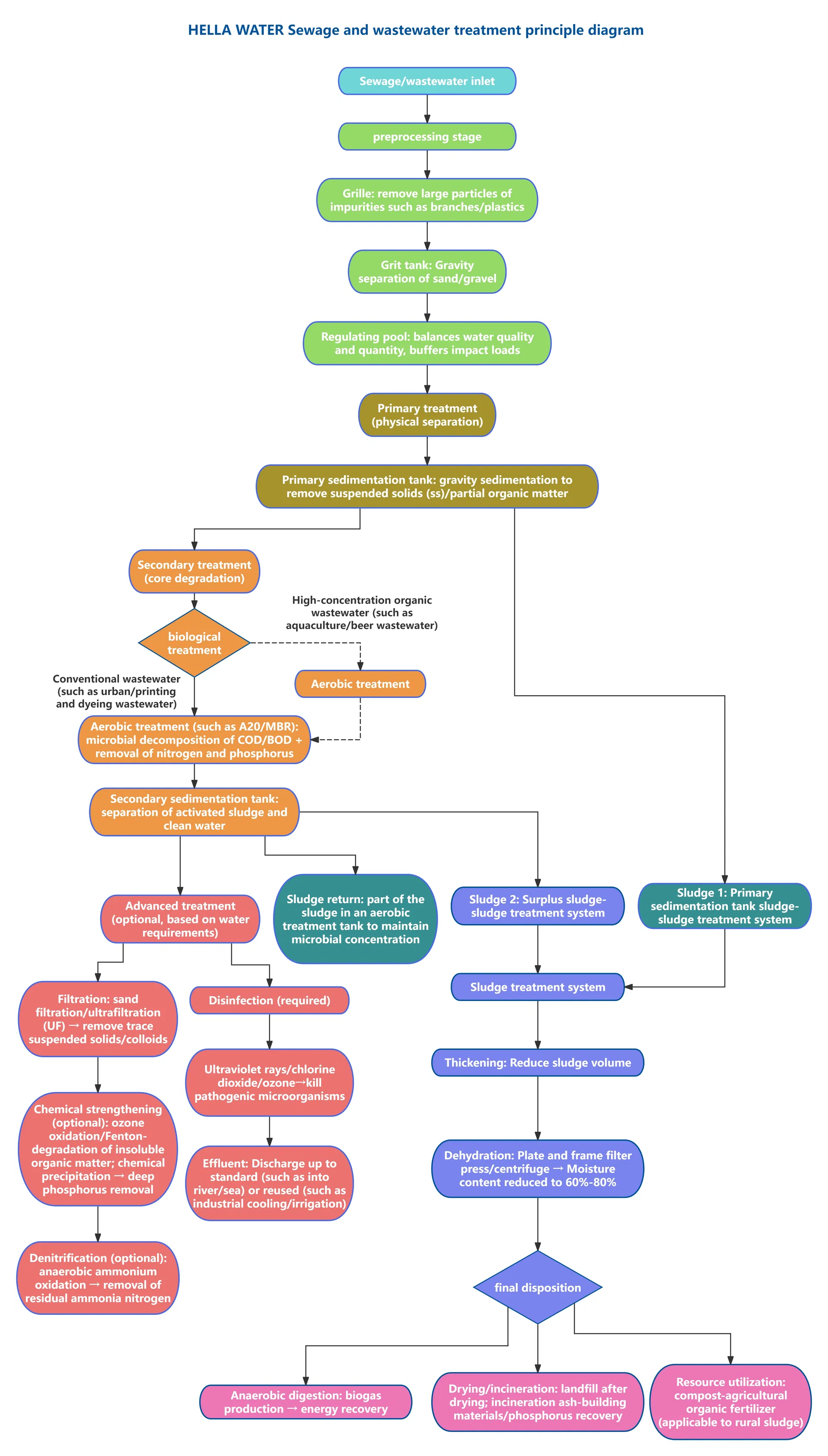
Principle Flow Chart
Principle Flow Chart
Integrated Wastewater Treatment Equipment

A compact system integrating traditional treatment processes such as pretreatment, biological reaction, sedimentation, and disinfection into modular equipment.

Integrated Equip
Industrial
Industrial Scenes

Targeted for high COD, heavy metals, or persistent organic matter in food, electroplating, and dyeing industries.

  • 99% Heavy metal removal rate
  • Corrosion-resistant materials (316L SS)
  • 60% Water reuse rate
City
City Scenes

Designed for urban villages, small communities, and commercial complexes with treatment capacity of 50-500 m³/d.

  • 1/5 Footprint of traditional civil tanks
  • AI-powered monitoring system
  • Class A effluent standard
Rural
Rural Scenes

Targeting decentralized wastewater using low-cost ecological processes and solar-assisted technology.

  • 70% Solar power supply
  • Mobile App status monitoring
  • Simplified operation and maintenance
Exhibition & Product Display
Exhibition 1 Exhibition 2 Exhibition 3
Our Core Advantages
Advantages
  • Full-sector layout: "Water ecology + multiple scenarios" area service capabilities.
  • Hard core technology: Full-chain patented technology for multi-scenario adaptation.
  • Full life cycle service: Guarantee from implementation to operation.
  • Customization: Accurately adapt to water quality pain points.
  • Compliance: Low carbon and sustainable development.
Customer Cases
DAF Machine
500L/H DAF Machine - Cheese Factory

Customized for high-fat and high-suspended milk protein wastewater. Achieves fat removal rates exceeding 90% and significantly reduces COD value for meeting emission requirements.

Domestic Wastewater
120m³ Domestic Wastewater Treatment

Integrates A/O biological reactor with intelligent disinfection. COD removal rate exceeds 85%, reducing ammonia nitrogen to below 5mg/L for landscaping irrigation reuse.

Reuse System
100m³/day Kitchen & Bathroom Reuse System

Efficiently separates oil and food residues with 92% oil removal rate. Treated water meets requirements for flushing, irrigation, and workshop cleaning.

Our Mission
Mission

"To use green technology to drive the entire wastewater treatment process, revitalizing wastewater as a resource, reducing carbon emissions, and safeguarding a sustainable green future."

Frequently Asked Questions
1. What are the core steps and cycles for a Turnkey Project?
Steps include Preliminary Investigation and Design, Procurement and Construction, followed by Acceptance and Handover. The cycle typically ranges from 3-6 months for small-scale and up to 18 months for large-scale projects.
2. What are the acceptance criteria for the project?
Treatment efficiency must meet standards (e.g., COD removal rate ≥85%), effluent must comply with local regulatory requirements, and sludge must be treated to be harmless.
3. How are design changes handled during construction?
The process involves submitting a change application, technical review, cost confirmation, and construction briefing. Non-essential changes require a supplementary agreement.
4. What post-delivery training is provided?
We provide training for equipment operation (startup, shutdown, troubleshooting) and management (operational optimization, compliance). Manuals and one free refresher session during the warranty are included.
5. What is the response time for fault reports?
We provide a 24-hour hotline. Response time is typically within 24 hours for routine faults and 8-12 hours for emergency situations.
6. What types of wastewater can your systems treat?
Our systems treat domestic wastewater (activated sludge), industrial wastewater (customized anaerobic-aerobic combined), and agricultural wastewater (ecological technology).

Related Products