Olaprixa Industrial Olaprixa Industrial

Integrated Packaged Wastewater Treatment System for Industrial and Domestic Sewage Disposal

Still deciding? Get samples of $ !
Order Sample

Product Description

Wastewater Treatment System
💧 One-stop sewage and wastewater treatment project solutions, from design to operation, to help you achieve emission or recycling standards without worry.
📋
Basic Information
Model NO.
IUWS-1000
Type
A/A/O
Method
Biological Treatment
Usage
Industrial, Home, Agriculture, Hospital
Installation
Upgound/Underground
Material
Carbon Steel/Stainless Steel
Operation
Automatic
Specification
1-10000m³/day
🏢
About Our Solutions

Leveraging our core expertise in water treatment and flow management, we have established a comprehensive value chain advantage. Our solutions represent a deep understanding and precise control of water quality, providing efficient and reliable water treatment to ensure the purity and safety of every drop. Our systems symbolize the ability to precisely transport and efficiently distribute treated water. The synergy between our proprietary technologies ensures autonomy in product quality, enabling a one-stop, seamless service from purification to system delivery, achieving better cost control and enhanced customization.

⚙️
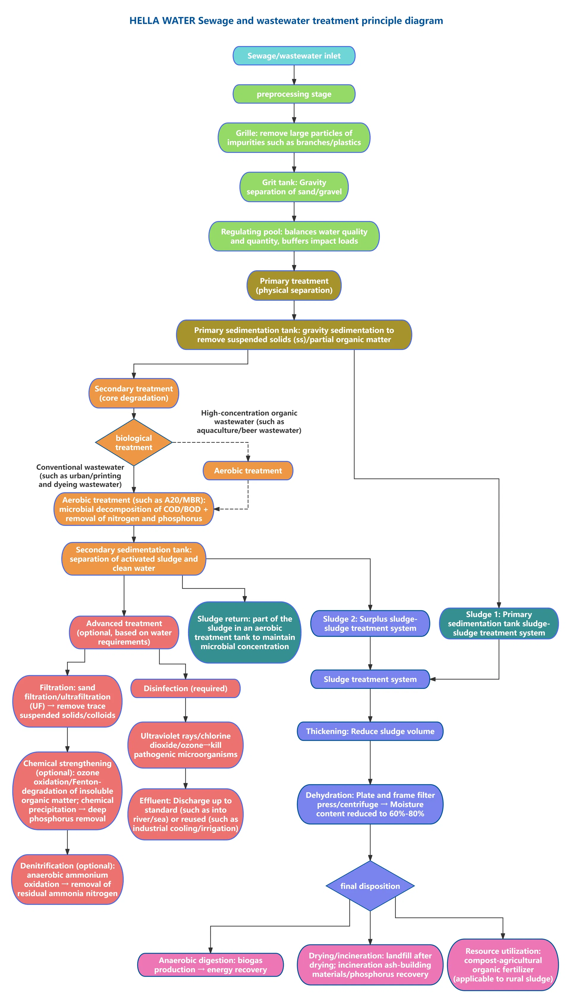
Principle Flow Chart
Principle Flow Chart
🛠️
Integrated Wastewater Treatment Equipment
Integrated Equipment

This compact system integrates traditional treatment processes such as pretreatment, biological reaction, sedimentation, and disinfection into modular equipment. Key features include a small footprint, quick installation, and easy operation, suitable for various scenarios.

Industrial Scene City Scene Rural Scene
🏭 Industrial Scenes

Targeted pretreatment for high COD and heavy metals. Uses corrosion-resistant materials (e.g., 316L stainless steel) extending lifespan by 30%.

🏙️ City Scenes

Primarily for dispersed urban locations. Occupies only 1/5 the footprint of traditional tanks with AI-powered monitoring.

🏡 Rural Scenes

Low-cost ecological processes with solar-assisted technology. Simplified O&M via mobile app for decentralized wastewater.

📦
Related Products
Product 1 Product 2 Product 3
🌟
Our Advantages
Advantages
  • Full-sector layout: Multi-scenario service capabilities.
  • Hard core technology: Full-chain patented multi-scenario adaptation.
  • Full life cycle service: From implementation to O&M.
  • Customization: Adapting to specific water quality pain points.
  • Low carbon: Consistent with sustainable development needs.
🏆
Customer Cases
Cheese Factory Case
500L/H DAF Machine - Cheese Factory

Customized for high-fat milk protein characteristics, achieving a fat removal rate exceeding 90% and meeting emission requirements.

Domestic Wastewater Case
120m³ Domestic Wastewater Treatment

Integrates A/O biological reactor with intelligent disinfection. COD removal rate >85%, ammonia nitrogen reduced to <5mg/L.

Kitchen Wastewater Case
100m³/day Kitchen and Bathroom Wastewater Reuse

Achieves oil removal rate >92%. Treated water meets requirements for toilet flushing and landscaping irrigation.

🌍
Our Mission
Mission

"Our mission is to use green technology to drive the entire wastewater treatment process, revitalizing wastewater as a resource and safeguarding a sustainable green future."

Frequently Asked Questions
1. What are the core steps and cycles for a Turnkey Project?
Steps include Preliminary Investigation and Design, Procurement and Construction, followed by Acceptance and Handover. Cycles range from 3-6 months for small-scale to 12-18 months for large-scale projects.
2. What are the project acceptance criteria?
Criteria include treatment efficiency meeting standards (e.g., COD removal rate ≥85%), effluent meeting regulatory requirements, and 100% harmless sludge treatment.
3. How are design changes handled during the project?
Submit a change application for technical review and cost confirmation. Non-essential changes by the owner require a supplementary agreement.
4. What post-delivery training is provided?
We provide operational training (startup/shutdown, troubleshooting) and management training (energy control, compliance). A manual and one free refresher session during the warranty are included.
5. What is the response time for fault reporting?
We offer a 24-hour response for routine faults and an 8-12 hour response for emergency faults through our dedicated service hotlines.
6. What types of wastewater can be treated?
We treat domestic wastewater (activated sludge), industrial wastewater (customized anaerobic-aerobic processes), and agricultural wastewater (ecological technology).

Related Products